发布时间: 2026/01/12| 来源:陇南市人民政府办公室| 专栏:本市政策| 访问次数:289
各县区人民政府,陇南经济开发区管委会,市政府有关部门,省驻陇南有关单位:
《陇南市“三位一体”培训机制2026年工作方案》已经市政府同意,现印发你们,请抓好贯彻落实。
陇南市人民政府办公室
2025年12月16日
(此件公开发布)
为持续巩固“三位一体”培训工作成效,进一步提升全市各级各部门对投资政策、项目谋划、考核指标的理解与运用能力,助推全市经济社会高质量发展,结合《陇南市投资政策、项目谋划、考核指标“三位一体”培训工作方案》(陇政办函〔2025〕11号),特制定本年度工作方案。
一、工作目标
围绕全市高质量发展总体要求,坚持“缺什么、补什么、学什么”的原则,推动“学、干、用”深度融合,以干部能力提升促进项目质效突破与发展动能增强,持续为全市经济社会高质量发展注入强劲动力。
(一)政策理解实现新提升。通过系统化培训,确保各级相关部门分管领导及业务骨干年度参训率、政策知晓率达到100%,全面掌握国家及省级各行业领域投资政策的背景目标、支持范围、核心要点和新旧差异,推动工作举措精准响应政策要求。
(二)项目谋划实现新突破。通过培训指导,确保每年度每个领域各行业部门、各县区动态储备符合支持导向项目均不少于2个、成熟可争取资金项目不少于1个、落实资金全省占比不低于10%。
(三)指标运用取得新成效。通过深入解读各类考核评价指标体系,确保责任单位对重点工作评价指标、县域经济监测指标、高质量发展评价指标的内涵、口径及评价方式理解准确率达到100%,实现考核位次提升。
二、工作任务
系统推进“研学筑基、调研问需、实战提能、经验共享”四项核心任务,实现从“学政策”到“用政策”的深度转化。
(一)深化常态研学,筑牢能力根基。坚持将“学懂政策、掌握方法、吃透考核”作为干部能力建设的核心,专班各责任单位切实履行政策研究主体责任,重点聚焦“七地一屏一通道”建设任务、产业链培育、园区发展、民营经济壮大、低空经济发展、省市各类考核指标解读等重点工作,分领域、分类别建立涵盖投资政策、考核体系、行业规范、改革创新等的动态知识库,确保及时更新、深学细研、高效转化。定期组织专题学习,确保本单位业务骨干率先掌握、深入理解最新政策要点、支持导向和工作要求,全面提升干部队伍业务素养。
(二)细化需求调研,推动精准施训。坚持问题导向和需求导向,专班各责任单位不定期通过座谈交流、实地调研、课题征集等,主动汇集各县区各部门和市场主体对最新政策解读、项目申报、考核迎检等方面的培训需求,把握时间节点,合理制定培训计划,高效组织“滴灌式”培训辅导,确保政策及时精准直达基层。
(三)强化实战转化,提升工作能力。依托培训推动干部观念转化、作风改进与服务优化。各县区要彻底转变被动接受的工作思维,结合工作实际,及时梳理工作推进中遇到的问题、政策把握的难点等,及时对接专班办公室提报培训需求,市直相关部门业务骨干积极响应,赴县区开展“订单式”专题培训与“会诊式”现场指导,将培训课堂建成为解决问题的“流水线”。
(四)加强总结推广,促进经验共享。专班各责任单位要及时总结、系统梳理本行业具有代表性的培训辅导促进工作提质增效的实践案例,每季度向专班办公室报送至少1个高质量案例,专班办公室定期评选优秀案例,组织在全市范围内宣传学习,复制推广好做法、好经验,系统提升各领域培训工作成效。
三、组织形式
工作专班统筹“三位一体”培训工作,坚持“分类施策、全员覆盖”的原则,灵活采取“定期与不定期”、“走下去、请上来”、“线上、线下”等方式,构建多元、务实高效的培训体系。
(一)定期培训
1.月度培训
(1)会议形式:以视频会议形式召开,在市本级设主会场,各县区设分会场。
(2)会议主持:市政府分管领导。
(3)主讲人:市直相关部门分管领导。
(4)参加范围:市直相关部门主要领导、分管领导和业务科长,相关企业主要领导、分管领导和业务负责人。各县区参会范围比照市主会场确定。
(5)召开周期:每月至少1次。
2.季度培训
(1)会议形式:以视频会议形式召开,在市本级设主会场,各县区设分会场。
(2)会议主持:市政府主要领导。
(3)主讲人:市直相关部门主要领导或者邀请国省有关专家。
(4)参加范围:市政府领导、市政府秘书长和副秘书长,市直相关部门主要领导、分管领导和业务科长,相关企业主要领导、分管领导和业务负责人。各县区参会范围比照市主会场确定。
(5)召开周期:每季度至少1次。
(二)不定期培训
1.“走下去”培训。组建市直部门对接小分队,不定期开展“现场送政策、实地谋项目”活动,赴县区、企业、园区面对面解读政策,精准回应基层诉求。
2.“请上来”培训。结合阶段性重点工作安排,对接基层培训实际需求,组织县区、园区有关部门和企业的业务骨干,赴市直相关部门面对面交流对接,实施“点单式”培训。开展“三位一体”培训进党校活动,将核心培训内容纳入领导干部培训班课程,推进“三位一体”培训机制与干部教育体系深度融合。
3.“邀专家”培训。深化与综合性专业咨询机构合作,不定期邀请国省有关权威专家、上级主管部门负责同志,针对国家重大战略、新兴领域政策、复杂考核指标等专业性强的内容,采取“线上、线下”方式开展授课。
(三)以会代训。利用民营企业座谈会、“政金企”对接会、重大项目专班会等会议,有针对性地开展政策解读、项目申报辅导,实现“开会即培训、对接即解惑”,高效推进政策辅导和工作指导。
四、保障措施
(一)健全专班联络机制。建立专班联络员制度,专班各责任单位确定一名业务科长作为联络员,负责与专班办公室的日常对接、信息报送及协调解决跨部门、跨层级的突出问题,确保工作指令畅通、响应迅速。
(二)完善督导激励机制。专班办公室负责建立全过程管理台账,对参训情况进行跟踪管理,对各单位组织参与培训、报送培训计划和案例、学用结合成效等情况实行季通报,确保培训工作不走过场、取得实效。
(三)构建多维宣传机制。统筹利用政府网站、政务新媒体及工作动态等平台,开设专题专栏,及时发布培训信息、政策解读与典型案例,并积极向省市级主流媒体推送工作亮点,着力打造具有陇南特色的“三位一体”培训工作品牌,在全市营造重学习、强实战、勇争先的浓厚氛围。
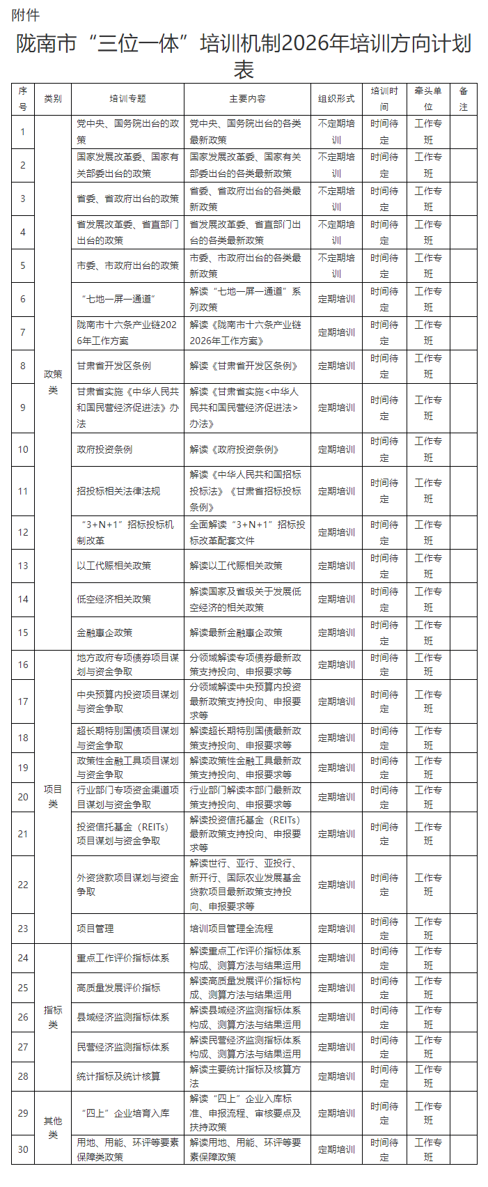
附件:陇南市“三位一体”培训机制2026年培训方向计划表

文章搜索